电话咨询
400 666 9939
化学实验室行业重磅消息:ASHRAE 新标准-化学实验室分类标准(三)
发布日期:2024-04-11 来源:软旗科技 分类: 技术文章
7 实验室气流控制系统的组成和特点
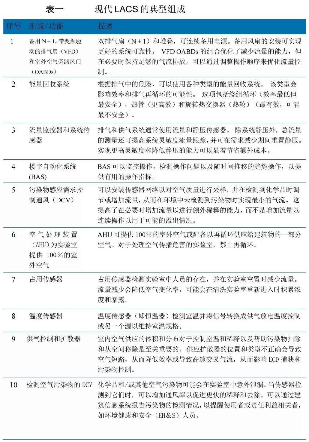
LACS的设计,构造,操作和使用会影响控制空气中化学品的能力,满足安全要求并满足通风要求。LACS可以是简单的,恒定体积(CV),独立系统,也可以是复杂的可变风量(VAV),这些系统能够在一系列操作模式下调节多个空间的气流。图1和表1描绘了一个复杂的,现代的VAV排气和供气系统,能够根据通风需求的变化调节流量。
提供图1是为了显示和描述LACS的主要组件,以供与可能不熟悉附录中描述的各种组件,属性和规范的利益相关者讨论时参考。

图1 实验室和LACS的简化图显示了关键组件和属性




